Swim Lane Diagram Templates

Browse swim lane diagram templates and examples you can make with SmartDraw.

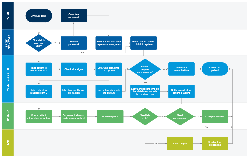
Medical Workflow from Patient Intake to Exam

This swim lane diagram shows steps in a clinic from patient arrival, check-in, to exam and diagnosis, and possible lab work. Eliminate inefficiencies, improve patient care, and prevent errors by optimizing processes. You can reduce costs while also ensuring consistent, high-quality care and outcomes.