Flowchart Templates

Browse flowchart templates you can customize and use to document processes for your organization. Click to edit any of the flowchart templates below.

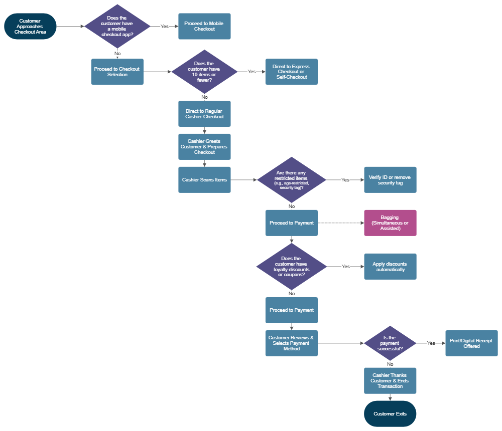
Checkout Process in a Retail Environment

This flowchart illustrates a possible checkout process in a retail establishment. Design checkout processes to minimize wait times, streamline shift scheduling, and improve training workflows for new employees.